通知公告

首页 - 新闻中心-通知公告
吉林省对防水卷材产品进行质量监督抽查(附实施细则)
发布时间:2020-06-14 23:03       浏览次数:2990次

    依据《产品质量监督抽查暂行办法》(国家市场监督管理总局令第18号)的规定,结合工作实际,吉林省市场监督管理厅组织制定了电线电缆等35种产品质量监督抽查实施细则,现予以发布,自发布之日起施行。

 

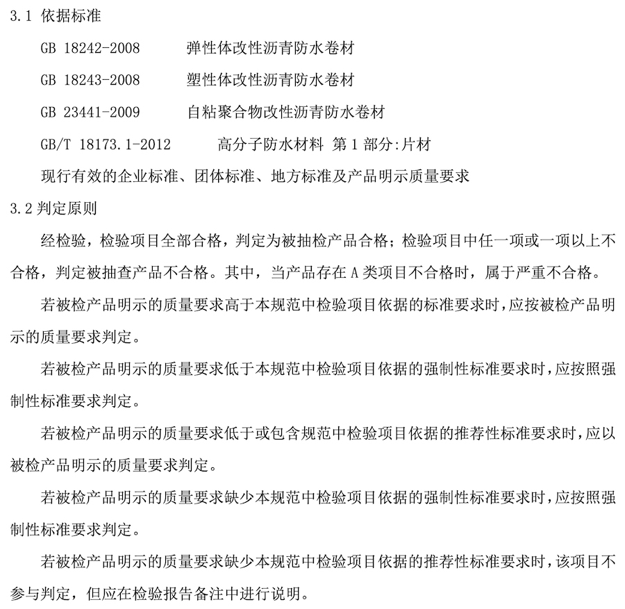
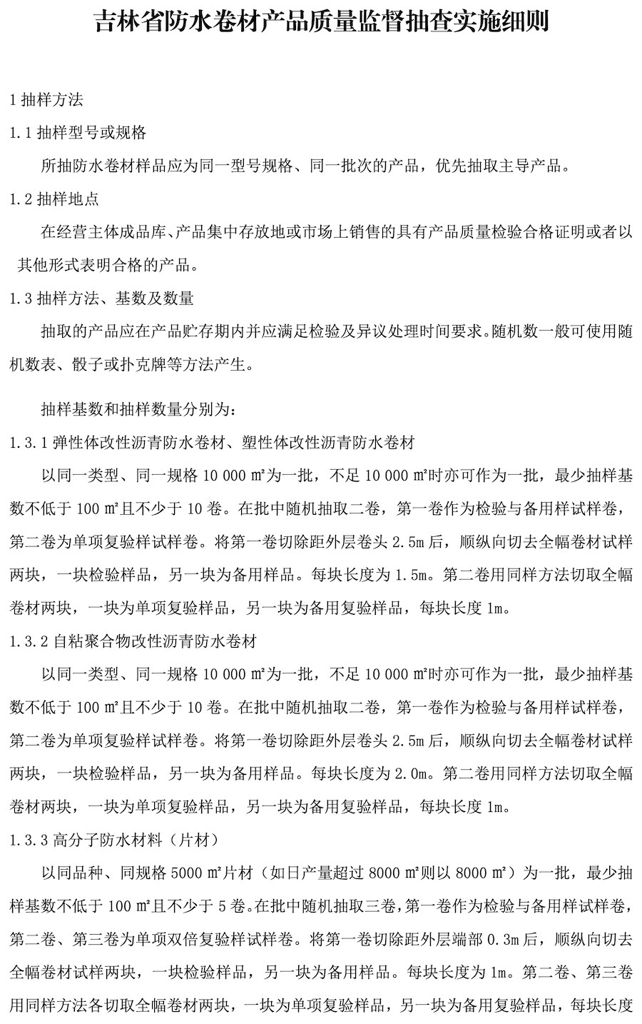
    以下为吉林省防水卷材产品质量监督抽查实施细则:


分享到:
返回列表

关于京禹达 工程案例 新闻中心 产品中心 交流中心

地址:北京市大兴区欣雅街15号院5号楼16层1601

版权所有北京京禹达建筑装饰集团有限公司 京ICP备19007273号

官方微信1